RESEARCH
科学研究
Effects of R&D policy on income inequality in a growth model with heterogeneous assets and skills
陈应东

cyd 2022-4_副本.jpg

ABSTRACT

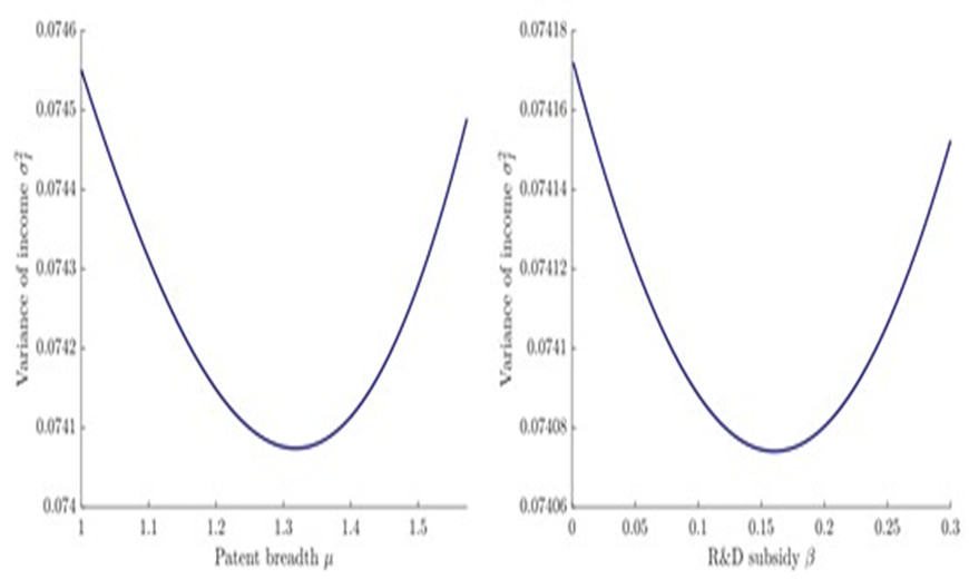
This study examines how two R&D policy instruments: patent protection and research subsidies, affect income inequality in an endogenous growth model with households who possess heterogeneity in assets and skills. We find that the effect of strengthening patent protection on income inequality can be positive or U-shaped, whereas the effect of increasing research subsidies can be positive, negative, or U-shaped; these effects are disambiguated by the comparison between asset heterogeneity and skill heterogeneity.

KEYWORDS

Economic growth; Income inequality; Patent protection; R&D subsidies

JEL CLASSIFICATION

D30; O31; O34; O40

ECONOMICS LETTERS

https://doi.org/10.1016/j.econlet.2022.110371